编辑:百川教育 来源: 发布时间:2009-08-06 09:18:25
2010年夏季强化班马上就要开始,夏季强化是备考中最重要的一个阶段!无论你的基础阶段的学习进行与否,百川的老师都会为您量身制定一个学习计划,详细的告诉您现在需要做什么,如何安排您的强弱科目的学习。从今天开始进入百川夏季强化班学习,将会使您的学习步步为营,将会使您的备考不再孤独,欢迎来电垂询:23040033。
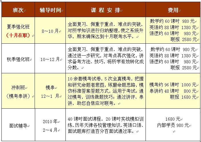
百川夏季强化财经大学班--开课时间:2009年8月8日

报 夏季强化班 赠送 秋季强化班 !!!
现在报名2010年MBA 夏季强化+秋季强化+模考冲刺 辅导,还可享受以下优惠:
1、享受最低折扣价格3980元(全价4260元)
2、7月底之前报名赠送剩下的基础班课程(价值600元)
3、现在报名赠送基础班词汇网络课堂(价值500元)
4、6月底之前报名赠送2009年机工版考试大纲一套3本(价值100元)
百川MBA优势
一、6年耕耘,天津地区唯一招生规模最大、过线率最高的辅导学校,09年过线率92.3%。
二、天津唯一多教学点授课MBA培训中心
为了方便学员就近上课,节省路上消耗时间,百川在天津市内采用多点教学:
和平教学点:马场道外语学院逸夫楼多媒体教室
南开教学点:鞍山道社会主义学院2号楼4楼教室
河东教学点:中山门中心东道小学多媒体教室
河西教学点:天津财经大学专业硕士教育中心
三、天津唯一根据基础薄弱,采用不同师资、不同教学模式的辅导班
社会主义学院/中山门班:针对基础平均或较好同学
马场道外语学院班:针对基础一般同学
四、强强联合
与中国最大的MBA考前辅导机构北京社科赛斯教育集团合作,全国40家分校,拥有中国MBA教育网、中国MBA备考网多家MBA专业网站。
五、天津唯一同时拥有北京、天津最强MBA师资阵容
社会主义学院/中山门班师资:蒋军虎(独家)、初萌(独家)、曹其军、袁进、陈忠才、陈君华、赵鑫全、杨武金
马场道外院班师资: 马涛、曲静、于大中、张乃岳、孙婷、王金门、孙建中
六、天津唯一推出选修小课辅导班
除了周末正课以外、平时晚安排选修小课,解决各种学习中的问题,保证各个基础层次学习进度。
我们的联系电话:022--23040033,27824389
我们的办公地点:天津市和平区卫津路127号财富大厦B座502
我们的上课地点:鞍山道社会主义学院2号楼4楼教室
中山门中心东道小学多媒体教室
天津财经大学专业教育硕士中心B209室
2010年MBA备考QQ群:81452744
相关链接:
备战2010年MBA联考必读
http://www.yookao.com/mba/mbaz/0934196266184.html
喜报:苏涛、苏学明、田耕考取北大
http://www.yookao.com/mba/mbaj/09421139203525.html
喜报:百川学员蝉联南开状元 榜眼
http://www.yookao.com/mba/mbaj/0936138212078.html