设为首页
收藏本站
旧版回顾
联系我们
学员中心
网络课堂
提前面试
课程安排
名师团队
招生简章
资讯中心
百川简介
网站首页
资讯中心
MBA资讯
MPA资讯
MEM资讯
MPAcc资讯
名师观点
经验之谈
数学精华资料
英语精华资料
语逻精华资料
当前位置:
首页
>
MBA资讯
> 正文
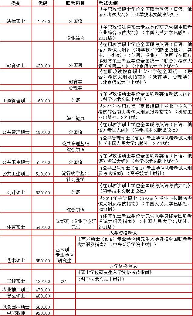
2011年十月在职攻硕代码、大纲
编辑:百川教育 来源: 发布时间:2011-06-10 17:50:25
分享到:
上一篇:11年十月联考专业报考条件、科目
下一篇:全国高等教育学历认证代理机构
相关文章
·南开大学备战2023年MBA招生简章...
·2023年MBA目标院校提前面试没通...
·2023年MBA提前面试超全攻略,提...
·后疫情时代MBA考生可能突增!警...
·作为MBA在读生,我来谈谈MBA到底...
·MBA二战考研考生分享:这是我破釜...
·关于MBA的课程类型以及基础知识...
·你知道全职MBA和在职MBA的区别体...
热点资讯
更多>>
南开大学备战2023年MBA招生简章...
2023年MBA目标院校提前面试没通...
2023年MBA提前面试超全攻略,提...
后疫情时代MBA考生可能突增!警...
作为MBA在读生,我来谈谈MBA到底...
MBA二战考研考生分享:这是我破釜...
关于MBA的课程类型以及基础知识...
你知道全职MBA和在职MBA的区别体...
备战2023MBA考研备考报名条件
MBA第一年备考,以下备考常识要掌握
提前面试
更多>>
南开大学备战2023年MBA招生简章...
2023年MBA提面攻略:如何提高提...
备战2023MBA提前面试材料申请如何撰写
备战2023MBA提前面试回答问题技巧
MBA提前面试:怎样打造一份完美...
2022MBA考研英语作文模板:推荐信
MBA复试考官提问时最想知道你哪...
2021年MBA考研复试,3分钟自我介...
MBA提前面试自我介绍怎么说?快...
重磅干货丨2021南开大学MBA项目...
招生简章
更多>>
天津理工大学2020年MBA硕士研究...
2020河北工业大学工商管理硕士MB...
2020中国人民大学工商管理硕士(...
天津大学2020年会计硕士(MPAcc...
天津大学2020双证非全高级工商管...
天津大学2020年双证非全日制公共...
天津大学2020年工商管理硕士(MB...
天津师范大学2019MBA项目招生简章
2019年天津财经大学2019年MBA双...
2019年入学清华大学经济管理学院...