编辑:百川教育 来源: 发布时间:2011-09-28 09:51:38
天津大学是教育部直属的国家重点大学,其前身为北洋大学,是中国近代史上第一所大学,素以“实事求是”的校训、“严谨治学”的校风和“爱国奉献”的传统享誉海内外。
天津大学从1978年开始设立管理学科,1984年经教育部批准成立管理学院,是全国高校中最早创立管理学院的四所院校之一。为进一步深化管理体制和运行机制改革,完善和创新学校管理体系,激发基层学术组织创新活力,增强管理与经济类学科综合实力和核心竞争力,2009年,学校率先在管理学院试行学部制改革,成立了管理与经济学部,为管理与经济学科的发展壮大提供了一个崭新、广阔的平台。
目前,管理与经济学部涵盖有管理学门类的管理科学与工程、工商管理、公共管理三大一级学科,经济学门类的应用经济学一级学科及工科门类的系统工程二级学科等;拥有1个国家一级重点学科、1个国家二级重点(培育)学科;3个一级学科博士点,2个博士后流动站,31个硕士点,其中包含工商管理(MBA)、高级工商管理(EMBA)、公共管理(MPA)、工程管理硕士(MEM)等14个专业学位,8个本科专业,11个教学研究单位。
天津大学管理与经济学部师资雄厚,现有教师189人,其中教授37人,副教授85人。具有博士学位的121人,占教师总数的64%.教师中,有国家自然基金委杰出青年基金获得者2人,国家级突出贡献的中青年专家2人,国务院学位委员会学科评议组成员1人,国家自然科学基金委评审专家1人,国家级教学名师1人,国家863专家1人,教育部“新世纪优秀人才(含青年教师奖)”12人,天津市政府授衔专家3人,获天津市青年科技奖6人。此外,学部还聘请了50余名国内外名牌大学、大型企业、政府机构的着名专家、学者为客座教授和兼职教授。其中,已故着名诺贝尔经济学奖获得者赫伯特·西蒙教授曾被聘为名誉教授,原国务院国有资产监督管理委员会主任、天津大学博士生导师李荣融教授聘为管理与经济学部名誉主任。
三十多年来,管理与经济学部始终瞄准国民经济主战场,以育人为核心,以科学建设为龙头,博采众长,融合提炼,不断创新,始终走在全国高校管理学科发展的前沿。
天津大学高度重视MBA教育,针对天津大学的特点,专门成立了天津大学MBA教育中心,对MBA的发展规模、办学特色、发展方向等进行总体规范和具体指导。天津大学MBA教育中心依托管理与经济学部卓越的教育资源开展MBA教育,近二十年来,天津大学MBA教育中心以“精术、明法、求道”为宗旨,务实求效,开拓进取,精心打造“天大MBA”教育品牌。
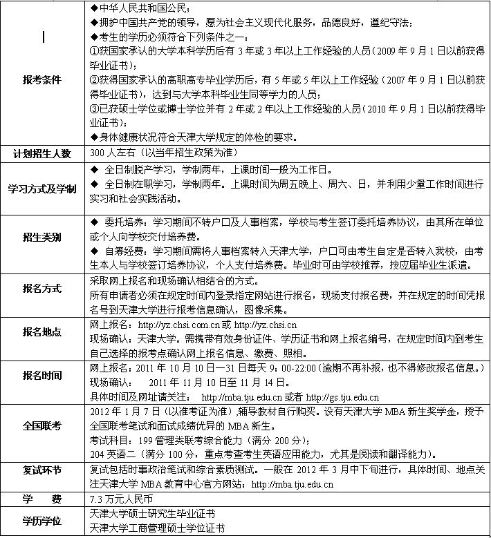
一、招生信息

注意事项
1.报考专业代码:125100工商管理硕士
2.凡报考天津大学MBA的考生必须按规定时间在网上提交报名信息,并到天津大学进行现场交费、照相、确认网报信息,未现场确认信息者网上报名无效。
考生本人对网上报名信息进行核对并确认,经考生确认的报名信息在考试、复试及录取阶段一律不作修改。
3.报考天津大学MBA的考生在网上报名时“报考单位”、“报名点”必须选择“天津大学”;“报考方式”选择“管理类联考”,以上三项一经确认提交,将不允许修改,考生应慎重选择。其他信息可通过输入报名号和密码登陆网报系统进行修改。考生入校后才能与导师进行双向选择。
4.报考类型的选择:学习期间人事档案转入天津大学的考生请选“自筹经费”,学习期间人事档案不转入天津大学的考生请选“委托培养”.
培养方式:天津大学招收的MBA学生分为自筹经费和委托培养两种。请考生在MBA联考报名时注意选择,一旦选定后将不能更改。
(1)、自筹经费:由MBA学生本人与学校签订培养协议,并将档案转入天津大学,户口可根据个人意愿选择转与不转。
(2)、 委托培养:由MBA学生所在单位与学校签订委托培养协议,委托培养MBA学生不转户口,不调入档案。
5.现场确认:现场确认时需携带本人有效身份证件、学历证书和网上报名编号。
6、打印准考证:2011年12月25日--2012年1月9日,考生可凭网报用户名和密码登录研招网下载打印《准考证》。《准考证》正反两面在使用期间不得涂改。考生凭下载打印的《准考证》及有效身份证件(限“居民身份证”、“军官证”、“文职干部证”、“军校学员证”)参加初试。
二、报考流程

三、学费及招生人数:(2012年)
1.全日制MBA:7.3万 预计招生人数:240人(2年)
2.金融MBA实验班:8.8万 预计招生人数:30人左右(2-2.5年)
3.卓越制造MBA:7.3万 预计招生人数:30人左右(2年)
四、考试科目与教材
全国MBA联考科目与形式:英语二,管理类联考综合能力;全国统一考试,笔试。
推荐辅导用书:机械工业出版社出版的《英语历年真题详解》、《写作系统提高》、《数学高分突破》、《逻辑及写作历年真题详解》、《英语阅读专项突破》。
五、分数线 A线:175/50/110 B线:155/40/100(2011年分数线)
六、培养方向
1、生产与运作管理
2、物流与供应链管理
3、项目管理
4、金融工程与金融管理
5、房地产经营管理
6、企业管理(含市场营销、人力资源、企业战略、企业创新)
7、会计与财务管理
8、管理信息与电子商务
七、 MBA 备考各种问题与回答
1、 百川采取何种教学方式?
百川 MBA辅导班是天津最大、最权威、过线率最高的 MBA考前辅导( 2011年过线率 92.3%,其中多届天大、南开状元均出自百川 MBA辅导班),百川MBA考前辅导是全国连锁,总部在北京,成立于 2002年,到今天已经有 9年历史。百川有两种教学模式,第一种是传统的面授教学模式,地点在外国语学院,第二种是全程名师视频教学模式,方便随时随地补课,复习。
2、 什么叫 “MBA备考会 ”?
百川 MBA备考会是天津独家 MBA辅导现场说明会,将有备考专家解析 MBA院校招生动态, MBA备考方法,以及各科老师给出各科复习要点,还有历届考生传授备考经验,让你在 2个小时内把握一切备考资讯,利于全年备考开始以及对院校的选择。备考定位电话: 60871289 23040033 27824389
3、 我是零基础怎么办?
百川 MBA零基础班春季开学,每科都从零开始,步步为营,即使你数学一窍不通、英语糊里糊涂,我们也会按照联考规律,设计出针对性较强的课程,让您容易接受,不断提高您的应试技巧,让您在一年后信心满怀参加联考。
4、 辅导班每班多少人,都什么时候上课?
百川 MBA考前辅导是天津地区唯一在基础、强化阶段小班授课的辅导学校,每班 50人左右,既有上课氛围,又没有一二百人上课的混乱环境。百川 MBA的课程辅导全部为周末班,偶尔会平时晚上加课。逢五一、十一、中秋、圣诞等这样的节日,我们也会人性化的调整课程。
5、 如果我工作很忙,偶尔出差,落下课怎么办?
百川 MBA不同于其他辅导班,除了教室授课外,还配有网络课程,如果你出差或因为其他原因不能来上课,或者你哪节课理解程度不够想重新听,都可以登陆免费赠送的网络课程,反复重听。
6、 百川上课地点在什么地方?
百川是天津地区唯一多教学点、唯一 “面授 +视频 ”的考前辅导机构,我们在天津有六个教学点:(1)外国语学院 (2)南开大学 (3)社会主义学院 (4)马场道财分 (5)中山门
7、 如果我想报你们的辅导班,怎么报呢?
直接打电话 022-23040033、 27824389,60871289任意一部电话就可以了!报名后马上有专业辅导员与您谈心制定 2012年个人备考计划。备战2013年MBA全程班招生简章
本文转自:天津大学MBA中心
百川教育MBA咨询电话:022-60871289,23040033,27824389
相关链接:
备战2013年MBA全程班招生简章
【最新】天津2013年MBA备考QQ群